Crafting a Scalable Real-Time Interaction System with Redis: A Deep Dive into Integrating Character, Environment, and LLM Services

| 5 min read

This Redis real-time interaction system tutorial will guide you through building scalable, low-latency systems that integrate Redis with character environments and LLM services.

Understanding the Problem

🎮 What is the System?

To start, this system manages real-time interactions within a virtual environment. Users control virtual characters, interact with the environment, and receive responses from a machine learning model (LLM). Our goal is to maintain high performance and scalability while ensuring that the system processes interactions instantly and reflects changes in both characters and the environment.

Functional Requirements

Start by defining the core functional requirements of the system, which should focus on real-time interaction, model integration, and environment simulation. Identify the top three requirements that must be met to ensure the system functions effectively in a real-time setting.

Core Requirements:

  1. Real-Time Interaction: Users should be able to perform real-time interactions with minimal latency. The system must process user inputs instantly and reflect changes in the virtual character and environment immediately, ensuring a smooth 30+ FPS experience.
  2. Model Integration: Integrate an ML model (LLM) to control the virtual character’s behavior based on user interactions and environmental factors.
  3. Environment Simulation: Simulate the environment around the virtual character in real-time, dynamically adjusting based on user interactions and model predictions.

Below the Line (Out of Scope):

  • Advanced User Interaction Features: Complex interaction patterns such as multi-touch gestures or voice commands.
  • Advanced Analytics: Real-time analytics or deep insights into user interactions and model performance are not prioritized.
  • Cross-Platform Front-End: Compatibility with platforms beyond the specified web-based environment.

Non-Functional Requirements

These requirements define the qualities of the system, focusing on maintaining high availability, low latency, and scalability.

Core Requirements:

  1. Low Latency, 30+ FPS: The system should prioritize both availability and consistency for maintaining real-time interaction, with a focus on low-latency communication.
  2. Scalability: The system should scale to support a large number of daily users and concurrent interactions, ensuring high throughput.
  3. High Availability: The system must be highly available to handle real-time interactions, even under heavy load.

Below the Line (Out of Scope):

  • Fault Tolerance: The system should be resilient to failures, but high levels of fault tolerance are not within the initial scope.
  • Backups: Regular backups should be part of the system, but detailed strategies are out of scope.
  • GDPR Compliance: The system should protect user data and adhere to GDPR, but specific processes for compliance are not detailed here.

Defining the Core Entities

To meet the functional requirements, we define the key entities that will guide our thought process and lay the foundation for the API design.

Entities:

  • User: Manages user identification and preferences.
  • Virtual Character: Represents the virtual character controlled by the user.
  • Environment: Simulates the environment where the interaction happens.
  • Model: Controls the behavior of the virtual character based on the LLM model’s outputs.
  • Interaction: Tracks each interaction between the user and the system, ensuring real-time processing.
  • Session: Manages user session data, including state management for ongoing interactions.

API Overview

The system’s API is designed to be both powerful and flexible, allowing clients to interact seamlessly with virtual characters, environments, and the LLM service. Here’s a snapshot of the key APIs:

User:

  • GET /api/users/{user_id} -> Retrieve user details.

Virtual Character:

  • GET /api/characters/{character_id} -> Retrieve character details.
  • POST /api/character/{character_id}/state -> Update character state.

Environment:

  • GET /api/environment/{sceneId}/state -> Retrieve environment state.
  • POST /api/environment/{sceneId}/state -> Update environment state.

Model:

  • POST /api/model/interaction -> Process interaction via the model.

Interaction:

  • GET /api/interactions/{interaction_id} -> Retrieve interaction details.

Session:

  • GET /api/sessions/{session_id} -> Retrieve session details.

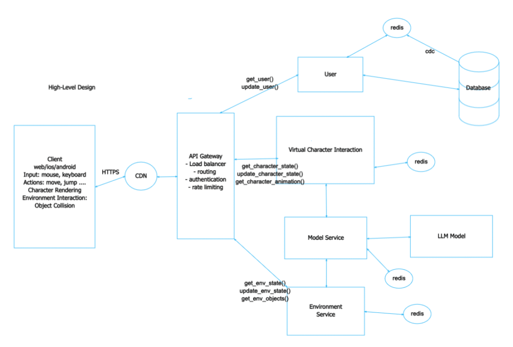
High-Level Design

Now that we have defined our entities and APIs, let’s move on to designing the system to meet both functional and non-functional requirements. The system is structured around microservices, each with its specific responsibilities, connected via Redis for caching and message queuing.

Key Components:

  1. Client: Users interact through a web or mobile interface.
  2. API Gateway: Routes requests, handles authentication, and enforces rate limiting.
  3. Virtual Character Interaction Service: Manages character states and interactions.
  4. Environment Service: Manages the environment and responds to character actions.
  5. Model Service: Interfaces with the LLM for processing complex interactions.
  6. Redis Cluster: Caches real-time states and serves as a high-speed data store.
  7. Redis Streams: Manages asynchronous event-driven processing.

System Workflow:

  1. Real-Time Interaction: Users perform actions through the client, which are processed by the Virtual Character Interaction Service.
  2. State Caching: Character and environment states are cached in Redis Cluster for quick access.
  3. Event Processing: Redis Streams handles asynchronous event-driven interactions, ensuring ordered and reliable processing.
  4. Model Integration: The Model Service sends requests to the LLM model via Redis Streams, processing complex scenarios asynchronously.

Conclusion

By leveraging Redis Cluster and Redis Streams, this system design efficiently manages real-time interactions, ensuring low latency and scalability. The combination of these technologies allows for robust performance even under heavy load, making it an ideal architecture for virtual environments that require seamless, real-time interactions.

This comprehensive approach ensures that the system is not only responsive and scalable but also flexible enough to adapt to future requirements, making it a powerful solution for real-time interaction platforms.

The post Crafting a Scalable Real-Time Interaction System with Redis: A Deep Dive into Integrating Character, Environment, and LLM Services appeared first on Alpesh Kumar.

We build powerful websites using the latest technologies. Learn more about modern development practices on MDN Web Docs, or explore Yoast SEO for SEO tips.

 

We build powerful websites using the latest technologies. Learn more about modern development practices on MDN Web Docs, or explore Yoast SEO for SEO tips.

Subscribe to Our Newsletter

We don’t spam! Read our privacy policy for more info.