Our Blog

A space where innovation, strategy, and code come together. Our goal is to help businesses, developers, and digital creators stay ahead in the fast-evolving world of technology.


We build powerful websites using the latest technologies. Learn more about modern development practices on MDN Web Docs, or explore Yoast SEO for SEO tips.

AI/ML
5 min read

Building Autonomous AI Agents: A Practical Guide for Engineers

As AI moves beyond simple chatbots, building AI agents that can reason and act autonomously…

Alpesh Kumar
May 26, 2025
AI/ML
3 min read

Understanding the Agentic AI Stack: A Modern Blueprint for Building Intelligent Agents

The Agentic AI Stack is a modern framework designed to build intelligent agents in artificial…

Alpesh Kumar
May 25, 2025
AI/ML
7 min read

Building Intelligent Conversational Agents with LangGraph: A Tutorial Guide

Creating sophisticated conversational agents requires more than just a powerful language model. Instead, you need…

Alpesh Kumar
April 5, 2025
AI/ML
5 min read

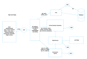
Crafting a Scalable Real-Time Interaction System with Redis: A Deep Dive into Integrating Character, Environment, and LLM Services

This Redis real-time interaction system tutorial will guide you through building scalable, low-latency systems that…

Alpesh Kumar
August 13, 2024
AI/ML
3 min read

Automating Postgres and pgvector Setup with Docker

When it comes to managing databases in development environments, Docker helps many developers by providing…

Alpesh Kumar
April 26, 2024
AI/ML
2 min read

Has Claude 3 Ushered in a New Era by Surpassing GPT-4?

Anthropic’s Claude 3 has eclipsed OpenAI’s GPT-4, launching us into a new AI age. With…

Alpesh Kumar
March 27, 2024

At White Way Web, we believe that sharing knowledge helps the tech community grow. This blog is not only a platform for showcasing innovation but also a learning space for anyone curious about the latest in technology.

We aim to break down complex topics into simple, useful information you can apply in real-world projects. Whether you work with web frameworks, APIs, AI systems, or cloud architecture, you’ll find relevant insights here.

We cover a wide range of topics, including frontend and backend technologies, database integrations, DevOps tools, cloud services, and AI agent frameworks.

Each article is written by experienced professionals who actively work on real-world projects across industries. You’ll find tutorials, technical breakdowns, and case studies that explain not just the “what” but also the “why” and “how” behind the tech.

Illustration of a team discussing AI and web development on the White Way Web blog
OUR Work

Recent Projects

dbdesign Group

View Project
Apple Tech 365 eCommerce website for Apple built by White Way Web

Apple Tech

View Project
Owhata Housing website developed by White Way Web

Owhata Housing

View Project
Keaneys Photo wedding photography website developed by White Way Web

Keaneys Photo

View Project
Ceramic City tile and bathroom product website designed by White Way Web

Ceramic City

View Project
EV Scooter eCommerce website for electric scooters built by White Way Web

EV Scooter

View Project

Ready to build your blog website?

Whether you’re a business owner looking to understand how AI can automate your workflow, a developer seeking the latest tools for building scalable applications, or a digital marketer wanting to improve website performance  you’re in the right place.